您好,欢迎进入南京思智信息科技有限公司官网!

数据安全管理专家

数据安全流通管理服务商

为您的数字资产保驾护航

025-85567023
公司资讯
您的位置: 思智信息 > 资讯中心 > 公司资讯 >
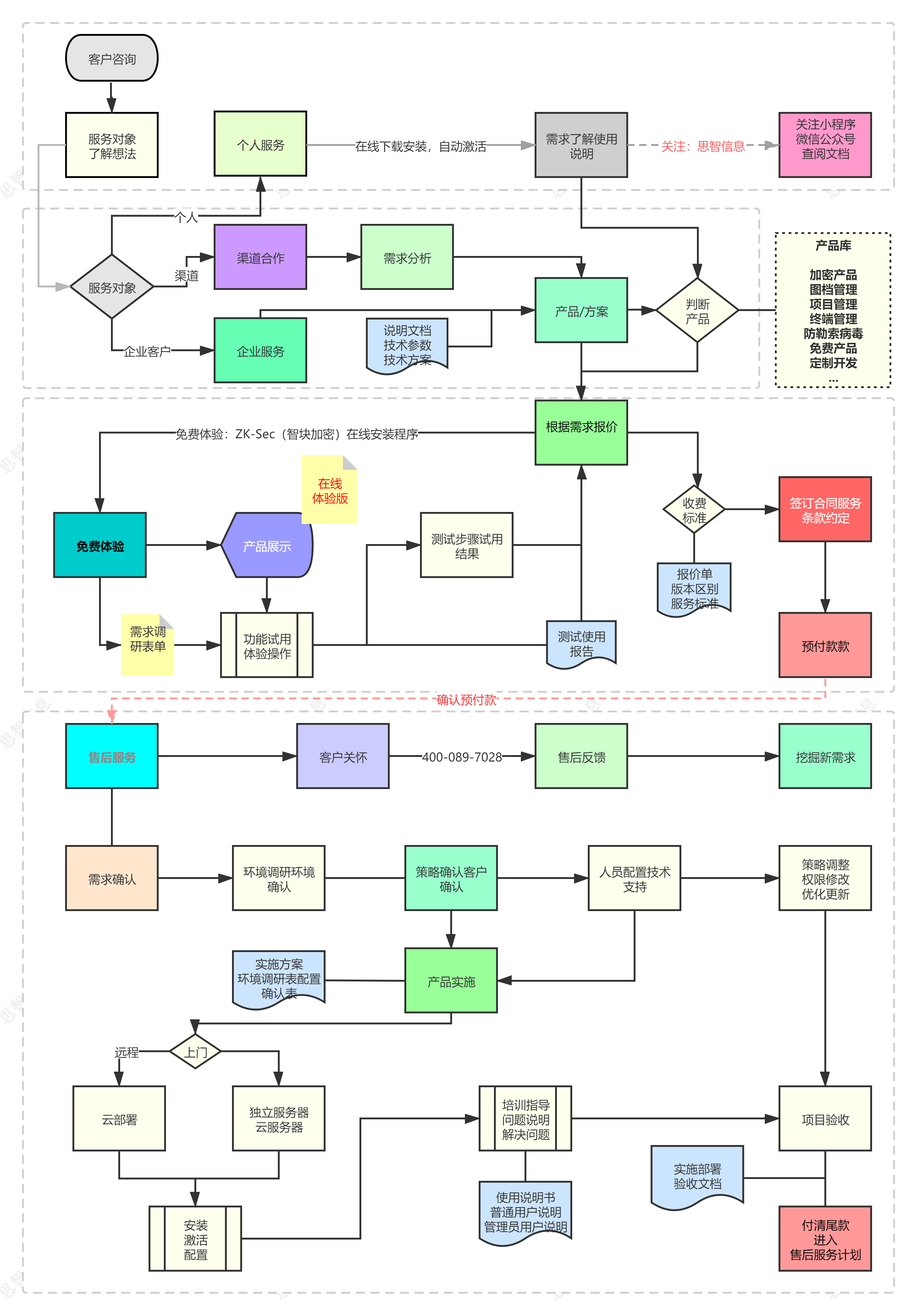
思安智云管理系统(智块加密)产品服务流程
发布时间:2021-04-18 15:36:10浏览次数:
025-85567023